2025

Revolutionizing Vendor Risk Management: A Breakthrough in Automation and Tier-Based Workflows

Entrant

Vivek Madan

Category

Innovation in Technology - Cyber Security Technology

Client's Name

Country / Region

United States

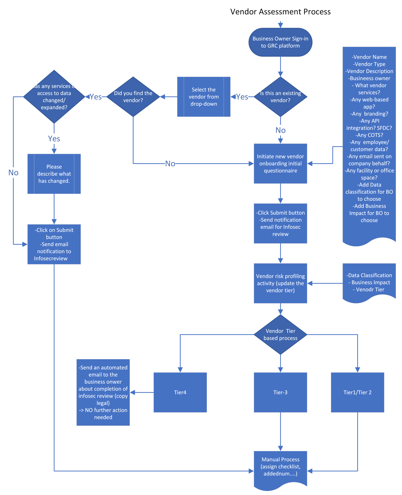
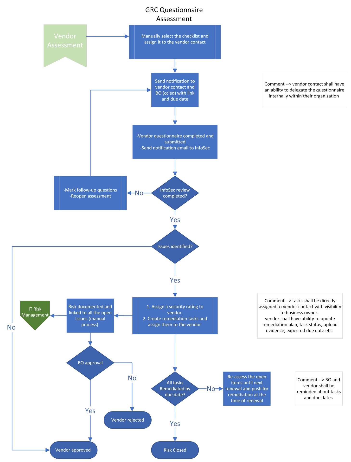
Vendor risk management is a critical aspect of cybersecurity and compliance, yet traditional processes are slow, manual, and prone to human error. To overcome these challenges, I led a groundbreaking transformation that introduced a fully automated, tier-based vendor assessment framework. This innovation streamlined risk assessments, increased efficiency, and ensured proactive mitigation of vendor-related threats through automation and AI-driven workflows.

This project introduced automated tier-based assessments, categorizing vendors based on data classification and business impact, enabling consistent, data-driven decision-making. By integrating AI-enhanced workflow automation, predefined risk criteria now auto-approve or flag vendors for further review, significantly accelerating onboarding while maintaining compliance. Additionally, an integrated risk management system was established within the organization's GRC platform, automatically assigning risk findings with SLAs, due dates, and tracking mechanisms, ensuring accountability and timely resolution.

The impact has been remarkable:

90% reduction in manual assessment requests, freeing up risk analysts to focus on high-priority tasks.

50% faster vendor onboarding, accelerating time-to-market for vendor engagements.

Enhanced risk visibility and decision-making through real-time dashboards, enabling better oversight and collaboration.

Scalability and standardization, ensuring consistent security enforcement across all vendors.

This initiative redefines industry standards by combining automation, AI-powered workflows, and predictive analytics, setting a new benchmark for vendor risk management. Its key differentiators include a scalable risk management model adaptable to organizations of all sizes, AI-driven risk scoring for proactive risk identification, and strong stakeholder adoption, earning praise for its efficiency and ease of use.

Looking ahead, this innovation paves the way for AI-driven predictive risk analysis, broader Enterprise Risk Management (ERM) applications, and deeper integration with third-party risk intelligence sources for real-time threat monitoring.

This breakthrough in vendor risk management has transformed the vendor assessment process, significantly reducing manual efforts, enhancing efficiency, and improving security posture. By leveraging automation and AI, it establishes a new gold standard in compliance and security, making it a strong contender for the Titan Award for Technology Innovation.

Credits

Director, IT Security Risk and Compliance
Vivek Madan
 
2025
Customer-Centric Innovation (CCI) Framework

Entrant

SEEKWAVES

Category

Innovation in Services and Solutions - Consultation 

Country / Region

China

 
2025
 Water-Salt Balanced Agricultural Water Conservancy System

Entrant

Tumd Guangyuan Architecture Engineering Co., Ltd.

Category

Innovation in Technology - Agricultural technology (AgTech)

Country / Region

China

 
2025
Smart E-commerce Platform

Entrant

TTS & Meng Pan

Category

Innovation in Technology - E-commerce Technology

Country / Region

China

 
2025
Driving Business Transformation Through Real-Time Data Engineering and Innovation

Entrant

Naresh Erukulla

Category

Innovation in Technology - Information Technology

Country / Region

United States